热门搜索: 兰州海康威视兰州弱电智能化智慧社区整体解决方案智慧社区建设兰州网络视频监控系统兰州安防系统安装
解决方案
中联,让智慧融入你的生活!着力打造西北地区智能化系统的服务者!
解决方案Solution
联系我们contact
TEL:400-0931-629
如有需要,请及时与我们联系
公司地址:甘肃省兰州市高新区高新大厦B座22楼
智慧社区无接触归家解决方案
发布日期:2024-03-01    浏览量:

应用概述
社区无接触归家解决方案旨在基于人脸的方式通行整个社区,变革人员通行模式,包含着人员种类为业主,预约访客,临时访客,社区经常出入人员(快递,外卖等),通过基于人脸的通行模式,革新社区生活,实现无接触归家,保障用户健康安全。

其中内部人员的通行模式流程如下图所示:


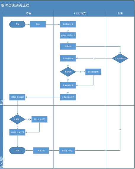
来访人员通行流程图如下所示:

 

智慧社区无接触归家解决方案 

 

 

智慧社区无接触归家应用功能说明:
(1)内部人员注册授权
内部人员注册可采用APP注册、前端注册或者中心注册方式。一般情况下,推荐采用中心注册方式。
(2)人脸闸机认
人脸闸机可灵活支持多种认证方式,包括刷人脸、刷卡+人脸、智能模式等。用户可根据自己的需求,从安全性和便捷性角度出发,灵活选择 佳的认证方式。
比对结果为合法人员时,闸机自动打开放行;比对提示为黑名单时,后台自动提示报警信息,启动处置预案;比对失败时,可以再次比对或者人工干预来确认身份。
(3)黑名单报警
当系统识别到当前人员为黑名单人员时,会在中心平台产生报警事件提示,并启动处置预案,如管理中心屏幕弹窗、声光报警、给安保人员发送提示短信等。
(4)人脸门禁认证
人脸门禁一体机可包括刷人脸、刷卡+人脸等认证方式。用户可根据自己的需求,从安全性和便捷性角度出发,灵活选择 佳的认证方式。
比对结果为合法人员时,可控制打开房门放行;比对提示为黑名单时,后台自动提示报警信息,启动处置预案。
(5)访客预约
访客预约动作由被访者在OA、微信公众号或者APP上进行操作,录入姓名、身份证号、联系方式等信息,当访客为系统的黑名单人员时,系统将不予预约。
(6)访客登记
相较于传统的访客登记流程,本系统的区别就是须对来访人员进行人证合一比对通过后,才能自动完成访客登记动作,并抓拍访客人脸。否则将由人工进行验证,以确定是否可以进行登记。
访客登记完成后,会根据需要,对访客进行授权,一般是对人脸或者卡片(IC卡/身份证)进行授权,或者同时授权。

 

智慧社区无接触归家应用组成
社区一脸通应用由门禁子系统、可视对讲子系统、人员通道子系统、访客子系统和智慧物业管理平台组成。


移动端应用
支持业主/访客人脸预约。支持在物业APP进行访客临时登记,用于临时访客来访登记使用。临时访客来访需到门卫或保安处使用物业APP进行访客信息登记,由保安核实访客信息并经由业主同意来访后,可对访客进行放行。


临时访客进行登记时,需填写被访对象信息、访客信息和来访信息三类信息。访客提供被访业主姓名或户室,保安可通过平台查询到对应业主的联系方式并与业主确认访客是否放行。
访客信息主要包括来访人数、主访客姓名、联系电话、性别、身份证号码(非必填)、车牌号码、人脸照片等,APP集成算法对照片质量进行评分,评分通过的照片上传成功,评分不通过的照片上传失败,提示需要重新上传照片。多人来访时,至少登记一人,具体根据小区管理模式确定是否每个人都需要登记。
来访信息主要包括来访时间、预计离开时间、来访事由等信息,平台根据访客来访日期进行权限下发,默认访客在来访当天任意时段均有出入小区的权限,单门禁出入限制 多四次,隔天或出入四次后权限失效,需重新预约。

网站首页| 解决方案| 工程案例| 服务与支持| 信息资讯| 关于中联
如有需要,请及时与我们联系
400-0931-629
  • 微信二维码
  • 抖音二维码
  • 公众号二维码
Copyright © 版权所有:甘肃中联威视电子科技有限公司     ICP备案:陇ICP备16003724号-4    甘公网安备 62010202002441号
处理程序时出错,打开主机面板中错误提示方式查看详细信息。